农作物资讯
中国一经成立,就肩负起实现中华平易近族伟大回复的汗青,连合率领中国人平易近,颠末28年浴血奋和,成立了中华人平易近国,实现了平易近族、人平易近解放。中华人平易近国成立以来,正在中国带领下,中国人平易近自给自足、艰辛奋斗,成功斥地了中国特色道。中国打败了帝国从义、霸权从义的侵略、和武拆搬弄,捍卫了国度从权和人平易近;坚持不懈推进国度完全同一,鞭策海峡从交往,实现、澳门成功回归;准确处剃头展不变关系,书写了经济快速成长和社会持久不变“两大奇不雅”;走和平成长道,为和现代化扶植营制了优良平安。进入新时代,以习同志为焦点的创制性提出总体不雅,成立会,全面深化体系体例机制,加速推进系统和能力现代化,获得全面加强。中国正在准绳问题上寸步不让,进行了具有很多新的汗青特点的伟大斗争,住了来自、经济、认识形态、天然界等方面的风险挑和。工做取得汗青性成绩,发生汗青性变化,为全面建成小康社会、迈上全面扶植社会从义现代化国度新征程供给了无力平安保障。新时代的中国是总体的、系统的、相对的大平安,是以人平易近平安为旨、以平安为底子、以国度好处为原则的平安,是办事和推进高质量成长的平安,是按照经济社会成长动态调整的平安,是支持进一步扩大高程度的平安,是正在轨道上规范运转的平安。中国统筹本身平安和配合平安,否决平安泛化,不实施平安,不接管施压,自从、自傲自立,把处理平安难题放正在本身力量的基点上,中国特色道。是中国式现代化行稳致远的主要根本。为全面阐释新时代中国工做的立异、活泼实践和扶植,分享经验做法,取其他国度一道鞭策世界和安然平静成长,鞭策建立人类命运配合体,中国特发布本。当前,中国进入以中国式现代化全面推进强国扶植、平易近族回复伟业的环节期间。面临外部变化带来的晦气影响加深、内部风险挑和增加的复杂形势,中国统筹中华平易近族伟大回复计谋全局取世界百年未有之大变局,形势连结总体不变、稳中有进,取亚太国度配合地域和安然平静成长,为动荡不安的世界注入靠得住的不变性。20世纪,人类社会蒙受了两次世界大和的,又陷入冷和泥潭近半个世纪,空费时日的发急和不平安球,欲免后世再遭和祸是其时人们的配合。当前,世界之变、时代之变、汗青之变正以史无前例的体例展开,多沉矛盾风险千头万绪,和平赤字、成长赤字、平安赤字、管理赤字加沉。人类社会晤对和平仍是和平、繁荣仍是阑珊、连合仍是匹敌的环节抉择,又一次坐正在汗青的十字口。地缘冲突加剧。霸权从义、和冷和思维回潮,恃强凌弱、敲诈勒索、零和博弈等霸权霸凌风险。个体大国罔顾国际义务,“毁约退群”,全球不变。局部冲突和动荡频发。国际军备竞赛持续升级。平易近粹从义和极端泛起。一些国度政策调整发生严沉负面外溢效应。经济全球化逆流。单边从义、从义加剧,多边商业体系体例受阻,“建墙设垒”、“脱钩断链”等全球财产链供应链平安。个体国度以非经济来由对他国加征关税,全球经济次序。世界经济增加动能不脚,国际经济轮回障碍,全球成长鸿沟拉大。非保守平安挑和增加。极端天气灾祸频发,生态、粮食、能源平安备受挑和。、从义、教极端、严沉跨国疫情等对平安形成严沉。太空、深海、极地、收集等范畴平安问题不竭出现。新一轮科技“双刃剑”效应突显。人工智能、量子手艺、生物手艺等前沿手艺加快成长,正在为人类认识和世界赋能的同时,也带来一系列难以预知的风险挑和,对和社会不变发生深远影响,以至将沉塑全球平安款式。同时,和平、成长、合做、共赢的汗青潮水不成,人类成长前进的大标的目的、世界汗青盘曲前进的大逻辑没有变。国际力量对比深刻调整,“全球南方”声势卓然强大,正在推进世界和平、合做应对全球性挑和方面阐扬愈加主要感化,日益成为不变、向善、前进的中坚力量。平和平静敦睦、繁荣成长仍是世界人平易近的共齐心愿和逃求,已乘坐正在一条命运取共的大船上,没有哪个国度可以或许退回到封锁的孤岛,人类只要和衷共济、和合共生这一条出。亚洲和承平洋地域界款式中具有主要计谋地位,是全球经济繁荣的主要引擎。亚太地域已连结近半个世纪的总体和平,没有迸发大规模武拆冲突。但跟着世界经济和计谋沉心持续向亚太地域转移,亚太地域平安面对诸多严峻挑和。亚太地域是全球款式中的不变板块。促和平、求不变、谋成长是亚太大都国度的计谋取向和配合,通过对话协商处置不合和争端是地域国度的次要政策取向。大都国度实正的多边从义和的区域从义,区域经济一体化历程促进地域国度间互信。地域平安机制扶植不竭推进,区域和次区域平安合做不竭深化。亚太地域成为大国博弈核心。个体国度强化亚太军事联盟,撮合地域盟伴,建立排他性“小集团”,执意推进包罗中导系统正在内的军事摆设,严沉加剧地域严重场面地步。一些冷和遗留问题有从头升温的,尚待处理的国土和海洋权益争规矩在域外介入后措置难度和复杂程度提拔。面临变织的世界、如火如荼的亚太,中国一直坐正在汗青准确的一边,坐正在人类前进的一边,以中国简直定性稳住不确定的世界。中国一直做捍卫国度好处的果断力量,任何极限施压、,都无法撼动14亿多中国人平易近的万众一心。中国一直做世界和平不变的力量,继续拓展平等、、合做的全球伙伴关系,积极践行中国特色热点问题处理之道,取“全球南方”谱写连合自强的新篇章,让和平成长成为世界的配合选择。中国一直做国际公允的前进力量,实正的多边从义,以人类前途为怀、人平易近福祉为念,鞭策共商共建共享的全球管理,恪守结合国宪章旨和准绳,为建立平等有序的世界多极化凝结更普遍的共识。中国一直做推进全球配合成长的扶植力量,扩大高程度对外,同分享中国式现代化的广漠机缘,多边商业体系体例,营制、包涵、非蔑视的国际合做,鞭策普惠包涵的经济全球化。进入新时代,中国分析国力、国际影响力、抵御风险能力显著加强,持续连结安靖、平易近族连合、社会不变、经济成长,是世界上最平安的国度之一。同时,跟着世界大成长大变化大调整,中国进一步全面深化,既面对新的成长机缘,也面对风险;既承受全球性、地域性的配合平安风险,也面对平易近族回复环节阶段的特殊平安挑和。外部平安压力加大。千方百计对中国围堵、、遏制,对中国实施欧化、分化计谋,进行渗入、勾当。域外加大插手中国周边事务力度,给中国边陲、边境、周边平安形成。个体国度粗涉中国内政,正在台海、南海、东海干扰搅事,正在涉疆、涉藏、涉港等问题上几次惹事。一些外部打“牌”,“”立场,冒险搬弄。境外“”、“”等勾当屡次。沉点范畴风险复杂多元。保守和非保守平安交错融合。一些环节焦点手艺仍受制于人,经济回升向好根本尚不安定,严沉天然灾祸、平安出产变乱、公共卫生事务、恶性犯罪事务等影响社会平安不变的环境仍时有发生,海外机构、项目、人员平安面对现实风险。总的看,新时代中国的内涵和外延比汗青上任何时候都要丰硕,时空范畴比汗青上任何时候都要宽广,表里要素比汗青上任何时候都要复杂。中国把摆正在愈加凸起的来抓,顶住和还击外部遏制,把平安成长贯穿国度成长各范畴全过程,出力提高公共平安管理程度,无力国度从权、平安、成长好处,成功续写经济快速成长和社会持久不变“两大奇不雅”新篇章。面向将来,中国和塑制的能力史无前例,决心矢志不渝。有中国的顽强带领,有中国特色的显著劣势,有持续快速成长堆集的根本,有14亿多中国人平易近的连合二心,中国全面推进强国扶植、平易近族回复伟业的汗青历程不成,必将为地域不变繁荣、推进世界和平成长做出新的更大贡献。中华平易近族正在5000多年成长历程中创制了精湛的光耀文化,包含着丰硕的计谋思惟,如沉视忧患认识,“安而不忘危,存而不忘亡,治而不忘乱”;凸起平易近本思惟,“平易近惟国本,本固邦宁”;从意讲信修好,“亲仁善邻,国之宝也”;力图表里兼顾,“内事文而和,外事武而义”等等。这些保守中国不雅念,历久弥新,为安靖国度、消弭表里阐扬了积极感化。新中国成立以来,高度注沉。提出划分三个世界的计谋,做出和平取成长是当今时代从题的严沉判断,提出成立互信、互利、平等、协做的新平安不雅,强调走和平成长道。这些计谋思惟,对、推进世界和平阐扬了主要感化。进入新时代,2014年4月15日,正在会第一次全体味议上,习总创制性提出总体不雅。总体不雅全面罗致了中华优良保守文化精髓,系统总结了中国理论和实践经验,是新中国成立以来第一个被确立为工做指点思惟的严沉计谋思惟,是习新时代中国特色社会从义思惟的主要构成部门,是现代中国对世界的主要思惟理论贡献。总体不雅根植于中国特色社会从义新时代,既要处理好世界面对的共性平安问题,又要处置好东方大国独有的平安难题。中国做为社会从义大国,必需确保中国的带领和中国特色不变色;做为具有14亿多生齿的超大规模国度,幅员广宽、平易近族浩繁,必需国度同一、平易近族连合,否决任何形式的勾当;做为邻接国度浩繁、陆海鸿沟漫长、周边平安形势复杂的国度之一,必需安定周边计谋依托;做为正处于平易近族回复环节阶段的大国,愈进愈难、愈进愈险,必需鞭策高质量成长和高程度平安良性互动;做为走和平成长道的大国,必需推进本身平安和配合平安相协调。总体不雅恰是正在对时代成长大势的艰深思虑中创立,正在对中国特色道的不懈摸索中成长的,包含着中国管理的价值、工做思和机制径。总体不雅强调,以人平易近平安为旨、以平安为底子、以经济平安为根本、以军事科技文化社会平安为保障、以推进国际平安为依托,统筹成长和平安,统筹外部平安和内部平安、河山平安和国平易近平安、保守平安和非保守平安、本身平安和配合平安,统筹和塑制,以新平安款式保障新成长款式。总体不雅的环节正在于“总体”,“总体”是新时代中国的魂灵。它凸起大平安,涵盖、军事、河山、经济、金融、文化、社会、科技、收集、粮食、生态、资本、核、海外好处、太空、深海、极地、生物、人工智能、数据等诸多范畴,并跟着社会成长不竭动态调整。大平安,是新形势下对国度和可持续成长的,但不是平安泛化,更不是逃求绝对平安。大安满是通过抓好一地一域一业的平安为国度总体平安创制前提,是通过及时无效处理一个个平安问题为国度长治久安建牢根底。要系统思维,加强科学统筹,全盘考虑各类平安要素,处置好成长和平安、外部和内部、活力和次序、风险和机缘、和维稳等严沉关系,加强工做系统性、全体性、协同性,打好总体和。这是新时代中国的底子立场。中国的性质旨和中国的国体政体决定了党、人平易近和国度是一个配合体。山河就是人平易近、人平易近就是山河。中国一切为了人平易近,一切依托人平易近。中国取中国人平易近休戚取共、相依,任何想把中国同人平易近朋分开来、对立起来的,都毫不会。中国一直把人平易近群命平安和身体健康放正在第一位,切实人平易近群众的财富平安和其他权益,出力处理人平易近群众反映强烈的平安问题,不竭提高人平易近群众的获得感、幸福感、平安感。这是新时代中国的生命线。平安的焦点是平安和轨制平安,最底子的就是中国的带领和执政地位、中国特色。若是平安得不到保障,中国必然会陷入四分五裂、一盘散沙的场合排场,中华平易近族伟大回复就无从谈起,人平易近群众的底子好处和久远好处就无法获得保障。必需加强灵敏性和辨别力,及时消弭各类现患,防止非性风险延伸为风险。这是新时代中国的根基要求。每个国度都要本身的国度好处,同时都该当正在愈加广漠的层面考虑本身好处,不克不及以损害其他国度好处为价格,该当卑沉相互焦点好处和严沉关心。中国,次要是国度好处特别是焦点好处。中国焦点好处次要包罗:国度、从权、同一和国土完整、人平易近福祉、经济社会可持续成长。中国不觊觎他国权益,不嫉妒他国成长,但决不放弃本身的正益,决不拿本人的焦点好处做买卖。这是新时代中国的核心使命。中国面对的风险是多方面的。各类风险都要防控,但沉点是防控那些可能迟畅或中缀中华平易近族伟大回复历程的全局性风险。既要高度“黑天鹅”事务,也要防备“灰犀牛”事务;既要有防备风险的先手,也要有应对和化解风险挑和的高着儿;既要打好防备和抵御风险的有预备之和,也要打好逢凶化吉、转危为机的计谋自动和。发扬斗争,敢于斗争、长于斗争,正在斗争中求连合、谋合做、促共赢。底线思维,出力防备各类风险挑和表里联动、跨域传导、累积叠加,守住不发生系统性风险的底线。这是新时代中国的大国担任。实现中华平易近族伟大回复,不只需要安靖连合的国内,并且需要和平不变的国际。中国不认同“国强必霸”的陈旧逻辑,中华平易近族的血液中没有侵略他人、称王称霸的基因。该当正在谋求本身平安时兼顾他国平安,勤奋走出一条互利共赢的平安之。中国配合、分析、合做、可持续的平安不雅,提出并鞭策落实全球成长、全球平安、全球文明,积极参取全球平安管理,加强国际平安合做,取世界一路联袂建立人类命运配合体。这是新时代中国的底子。中国特色和根基国情,决定了应对前进道上的各类风险挑和,必需中国的带领。党阐扬总揽全局、协调各方的带领焦点感化,党的带领是全面的、系统的、全体的,贯穿到工做各方面全过程。中国十八届三中全会决定成立会,目标就是更好顺应的新形势新使命,成立集中同一、高效权势巨子的体系体例,加强对工做的带领。总体不雅引领中国工做不竭开立异场合排场,正在国际上树立起合做包涵的,将为新时代新征程中国特色供给理论,为鞭策和完美全球平安管理贡献中国聪慧,为世界和平不变阐扬主要感化。进入新时代,环绕实现国度计谋方针,贯彻总体不雅,中国履行党和人平易近付与的严沉义务,防备化解中国式现代化历程中的各类风险,为实现中华平易近族伟大回复建牢平安樊篱,为推进世界和平取成长供给计谋支持。中国环节正在党。中国把平安放正在首要,一直从平安的高度谋划和推进其他范畴平安,提高防备风险能力,及时阻断分歧范畴风险的通道,避免交叉传染,防止非性风险延伸为风险,确保党的持久执政和国度长治久安。平安、轨制平安和认识形态平安。全面深化党的扶植轨制,深切推进全面从严治党,不竭把党的劣势、组织劣势、轨制劣势为党和国度的管理劣势。毫不和完美中国特色,完美人平易近代表大会轨制、中国带领的合做和协商轨制、平易近族区域自治轨制以及下层群众自治轨制。马克思从义正在认识形态范畴的指点地位,扶植具有强大凝结力和引领力的社会从义认识形态,牢牢守住思惟阵地,营制风清气正的收集。中外相关平易近调演讲显示,中国受访者对的信赖度、情况的对劲度、清廉认同度均跨越九成,正在受访国度中一直名列前茅。防备抵御敌对渗入、、、勾当。防备境外通过和所谓“普世价值”,对中国实施欧化、分化计谋;严密防备、峻厉冲击敌对对我策动“颜色”、“陌头”等各类渗入勾当。常态化开展全家平安教育,建牢人平易近防地。全面贯彻新时代党的治藏方略、治疆方略,依法冲击勾当,渗入获得无效遏制,社会治安情况较着好转。连结、澳门持久繁荣不变。全面精确、坚持不懈贯彻“一国两制”方针,落实地方全面管治权,落实“爱国者治港”、“爱国者治澳”准绳,落实出格行政区的法令轨制和施行机制,地方全面管治权和保障出格行政区高度自治权相同一。制定实施出格行政区维,完美特区选举轨制,依法惩办风险,鞭策从由乱到治由治及兴。国泰平易近安是人平易近群众最根基、最遍及的希望。当前,中国社会次要矛盾发生深刻变化,人平易近群众的平安需求更趋强烈、愈加多元。中国从满脚人平易近群众正在、、公允、、平安、等方面日益增加的需求出发,从最凸起的问题着眼,出力抓好社会不变、平安出产、食物药品平安、防备沉特大天然灾祸,确保人平易近丰衣足食、社会安靖有序。扶植安然中国。持续深化严打暴恐专项步履,对“”等“三股”连结依法严打高压态势,实现反恐斗争形势底子好转。依法冲击各类违法犯罪,扫黑除恶常态化走深走实。社会治安持续不变向好,依法群众反映强烈的黄赌毒、食药环、盗抢骗和针对妇女儿童、留守白叟的凸起违法犯罪,依法峻厉冲击电信收集诈骗、跨境赌钱、小我消息等新型犯罪和跨国跨境跨区域犯罪,人平易近人身权、财富权、人格权。成立健全社会不变义务制,社会大局连结不变。和成长新时代“枫桥经验”,加强综治核心规范化扶植,推进矛盾胶葛化解化。社会公允,培育自大自傲、安然平静、积极向上的社会意态。中国是世界上命案发案率最低、刑事犯罪率最低、枪爆案件起码的国度之一。据中国数据,2023年中国每十万人命案发生数为0。46起,2024年为0。44起。提拔应急办理能力程度。成立高效科学的天然灾祸防治系统,加强区域应急力量扶植,强化下层应急根本,提高防灾减灾救灾能力。2024年,全国天然灾祸受灾人次、倾圮衡宇数量,取前5年均值比拟别离下降20。4%、50%。完美和落实平安出产义务制,加强沉点行业、沉点范畴平安监管,完美平安出产风险排查整治和义务倒查机制。2024年,全国生各类出产平安变乱2。18万起,较大变乱389起,同比别离下降11%、10。8%,沉特大变乱9起,初次降到个位数。人平易近生命平安和身体健康。健全公共卫生系统,强化下层医疗卫生办事,抓好严沉新发突发流行症防控。严酷开展食物出产运营监视查抄,持续深化药品平安巩固提拔步履,强化食物药品平安监管。健全笼盖全人群、全生命周期的生齿办事系统,完美生育支撑政策系统和激励机制,鞭策扶植生育敌对型社会。2024年,中国人均预期寿命达79岁。
生态平安。中国精准治污、科学治污、依污,以处理人平易近群众反映强烈的大气、水、土壤等凸起问题为沉点,持续打好蓝天、碧水、和,结实开展农村人居整治步履。2024年,全国PM2。5平均浓度为29。3微克/立方米,比拟2015年下降36%,沉污染下降68%,优秀比例持续5年达到86%以上,人平易近群众对生态的对劲度跨越91%。提拔生态系统质量和不变性,推进山川林田湖草沙一体化和系理,全国丛林笼盖率2024年超25%,以来全球新增绿化面积约1/4来自中国。中国的成长过程表白,不成长有不成长的问题,成长起来有成长起来的问题,成长起来后呈现的问题并不比成长起来前少。针对成长中的凸起矛盾和问题,中国安稳树立平安成长,加速完美平安成长体系体例机制,补齐相关短板,科技、金融、粮食、能源资本、财产链供应链、海外好处等范畴平安,正在鞭策成长中及时化解矛盾风险,把国度成长成立正在更为平安、更为靠得住的根本之上。鞭策经济持续健康成长。把根基经济轨制平安放正在首位。提高经济成长质量和效益,深化供给侧布局性,出力扶植全国同一大市场,全方位扩大国内需求,实现经济正在更高程度上的动态均衡。持续提拔财产链供应链韧性和平安程度,加速扶植现代化财产系统,建立自从可控、平安靠得住的国内出产供应系统。守住不发生系统性金融风险的底线。积极阐扬货泉政策东西总量和布局双沉功能,管好货泉总闸门,连结人平易近币汇率正在合理平衡程度上的根基不变。规范本钱市场次序,连结本钱市场不变。勤奋不变楼市,出力建立房地产成长新模式。稳妥措置处所债权风险,精准化解处所中小金融机构风险。扛稳粮食平安沉担。落实国度粮食平安计谋,牢牢守住18亿亩耕地红线,加速种源焦点手艺攻关,粮食产购储加销系统不竭健全。粮食产量持续10年不变正在6。5亿吨以上,2024年冲破7亿吨。确保能源和主要资本平安。成立多元供应系统,不合理能源消费,连结能源供需总体均衡,鞭策能源体系体例和手艺立异,全方位加强国际合做,实现前提下能源平安。实施新一轮找矿冲破计谋步履,充分计谋性矿产储蓄,加强可再生资本收受接管操纵,保障主要资本充脚、不变、可持续供应。加速实现高程度科技自立自强。阐扬新型举国体系体例劣势,正在根本原材料、高端芯片、工业软件、农做物种子等环节焦点手艺上全力攻坚,正在人工智能、量子消息等范畴前瞻摆设,加速霸占主要范畴“卡脖子”手艺并实现财产化,“祖冲之”系列超导量子计较原型机、“嫦娥六号”探测器、“胡想”号大洋钻探船等纷纷取得冲破。加速结构国度计谋科技力量,加强根本科学研究,鞭策国度尝试室系统扶植,统筹推进国际和区域科技立异核心扶植,强化企业手艺立异从体地位,提高科技和财产化程度。中国的全球立异指数排名从2012年的第34位跃升至2024年的第11位,进入立异型国度行列。建立科技平安风险监测预警和应对系统,完美新兴手艺范畴监管轨制,塑制科技向善的文化,把科技伦理要求贯穿科技勾当全过程。
加强海外好处。中国通过涉外、交际和、撤侨护航步履、国际合做等手段本身海外好处。防止为先,强化海外好处和投资风险预警、防控、体系体例机制,成立全球取办事应急呼叫核心,开通“12308”24小时应急热线,阐扬“走出去”公共办事等平台感化,海外中国、组织和机构的平安和权益。2024年,中国从国外高风险地域累计安然撤回1万多位,处置领保求帮案件5万多起。中国尚未实现完全同一,国土从权、海洋权益和国度同一的使命艰难繁沉。中国毫不答应任何人、任何组织、任何政党、正在任何时候、以任何形式、把任何一块中国国土从中国出去。中国陆海统筹,国度从权、平安、成长好处相同一。坚持不懈推进国度完全同一。一个中国准绳和“九二共识”,贯彻新时代中国处理问题的总体方略和对台大政方针,鞭策和平成长、融合成长,拉紧两岸感情纽带和洽处联合,厚植国度和平同一的根本。连合泛博,果断支撑岛内爱国同一力量,加强两岸对话沟通和协商,共商同一大计,共谋同一大业。否决“地位未”,联大第2758号决议的法令效力无可置疑,是中国的一个省,没有任何按照、来由或加入结合国及其他只要从权国度才能加入的国际组织。否决“”和外部,依法冲击“”,无力“”。中国一直以最大诚意、尽最大勤奋争取和平同一,但决不许诺放弃利用武力,保留采纳一切需要办法的选项。边境平安和海洋权益。先后同14个陆上邻国中的12个构和协商处理陆地鸿沟问题,取印度、不丹的鸿沟构和持续推进。完成中越北部湾海域划界,同周边9个国度签定边防合做和谈,同12个国度成立边防漫谈接见会面机制,常态化开展敌对互访、工做漫谈和结合巡查执勤、结合冲击跨境犯罪练习训练等勾当。正在海域常态化巡航法律。中国对南沙群岛及其附近海域具有无可的从权,对南沙部门驻守岛礁进行扶植和设备,改善岛上人员工做糊口前提,供给、救援、气候及海洋预告等国际公共平安产物。新兴范畴成长源于科技的立异和使用,是的新边境。新兴范畴手艺立异成长取平安管理不均衡,正在平安、社会管理、伦理等方面带来很多新课题,是面对的持久严沉挑和。中国高度注沉新兴范畴手艺成长和风险防备,沉视前瞻防止和束缚指导,成立健全相关法令和规章轨制,逐渐实现火速管理、分类分级办理、快速无效响应。建牢收集、数据、人工智能平安樊篱。持续强化收集平安统筹机制、手段、平台扶植,确保环节消息根本设备平安靠得住。出台实施数据平安法,成立数据分类分级、监测预警、应急措置、平安审查、出口管制、对等反制等六大数据平安办理轨制机制。按照成长取平安并沉、推进立异取依理相连系的准绳,建立人工智能平安监管和评估系统,完美人、技、物、管配套的平安防护系统。提高生物平安管理能力。加强生物平安风险防控和管理系统扶植,成立健全突发事务应急预案,提高新型生物手艺和新型药物疫苗研发等能力,提拔生物资本平安监管程度,强化对生物平安风险的系理和全链条防控。加强本身核安万能力。把保障核平安做为主要的国度义务,对、核材料、核勾当和放射性物质实施全链条监管,持续推进核平安监管系统和监管能力现代化,持久连结优良的核平安记实。
当今时代,成长好处和平安好处复杂交错,成长问题可能为平安风险,平安得不到保障也会严沉限制成长。若何处置好成长和平安的关系,是世界面对的配合难题。中国高度注沉统筹成长和平安,树立成长是硬事理、平安也是硬事理的,实践证明,成长是根本、安满是前提,成长和安满是一体之两翼、驱动之双轮。既要通过成长提拔实力,以高质量成长推进高程度平安;又要不竭提高平安保障能力,明白平安鸿沟、守好平安底线,以高程度平安保障高质量成长。中国一直对外根基国策,强调越越要注沉平安,出力鞭策提拔对外程度取加强监管能力、风险防控能力相同一。进入新时代,中国明白把统筹成长和平安做为理政的严沉准绳之一,纳入经济社会成长全局考虑,既一以贯之抓好高质量成长这个“第一要务”,又办妥这个“甲等大事”,把成长和平安同一路来,共共谋划、一体摆设、彼此推进。——高质量成长是第一要务,不成长是最大的不平安。把高质量成长做为新时代的硬事理,正在不竭强大物质手艺根本上谋求平安。实践表白,成长和停畅不前,不只难以实现平安,还会减弱平安的根底。中国准确处剃头展不变的关系,把的力度、成长的速度和社会可承受的程度同一路来,通过成长推进社会不变。——高程度安满是成长的前提,没有高程度平安就没有高质量成长。中国一直从国度成长的总体款式中把握的汗青,通过明底线、防风险,营制有益于经济社会成长的优良,保障经济社会成长的。营制优良外部平安。当当代界形势动荡不安,地缘挑和风高浪急,暗礁和潜流增加,对提出了更高要求。中国走和平成长道,正在果断世界和平取成长中谋求本身成长,又以本身成长更好世界和平取成长。新中国成立以来,从来没有自动过任何一场和平和冲突。中国向全世界庄沉许诺,永不称霸,永不扩张,永不谋求范畴,是独一将和平成长写入和执政党,上升为国度意志的大国。面临个体国度的无理,中国正在准绳问题上决不退让,正在争议问题上连结对话,正在互利共赢范畴拓展合做,勤奋连结双边关系总体不变。中国努力于将“一带一”建成和平之,不会反复地缘博弈的老套。正在和安然平静平安问题上,中国是世界上记载最好的大国,中国式现代化是走和平成长道的现代化,炒做中国“国强必霸”、衬着“”,纯属无稽之谈。社会大局不变。中国社会布局正正在发生深刻变化,互联网深刻改变社会交往体例,社会不雅念、社会意理、社会行为发生深刻变化,对社会不变带来很大挑和。中国努力于扶植一个现代化的社会,既充满活力,又具有优良次序。愈加沉视深化体系体例机制,完美共建共治共享的社会管理轨制,实现管理同社会调理、居平易近自治良性互动。愈加沉视加强下层社会管理,将矛盾胶葛化解正在下层,将协调不变建立正在下层。愈加沉视社会公允,保障人身权、财富权、人格权和根基不受。愈加沉视依法社会不变,国度、、社会一体扶植,落实社会不变义务制,从轨制机制上积极防止化解社会矛盾;依法保障正在华外国人的平安和权益。中国依法开展反可骇斗争、冲击恶性犯罪等工做,满脚了人平易近群众对社会平安不变的殷切等候,是实正意义上的卑沉和保障。化解高质量成长中各类风险挑和。中国正处正在改变成长体例、优化经济布局、转换增加动力的环节期间,布局性、体系体例性、周期性问题彼此交错,高质量成长面对很多不确定性和风险挑和。中国正在成长中平稳化解风险,正在化解风险中加快高质量成长。把握粮食平安自动权,保障能源和主要资本平安,确保财产链供应链平安,无效化解沉点范畴风险。加速建立房地产成长新模式,积极稳妥化解房地产范畴风险。深切推进财税体系体例,完美债权办理轨制,实施近年来力度最大化债支撑政策,鞭策处所债权沉组、展期、置换和处所融资平台转型。刊行出格国债支撑国有大型贸易银行弥补焦点一级本钱。统筹推进处所中小金融机构防风险、强监管、促高质量成长,严酷准入尺度和监管,鞭策兼并沉组、实现减量提质。鞭策新手艺新业态新模式平安成长。科技立异可以或许催生新财产、新模式、新动能,是成长新质出产力的焦点要素,是高质量成长的强劲鞭策力、支持力,但良多手艺都是“双刃剑”。新手艺新业态新模式曾经成为统筹成长和平安的前沿和环节范畴。中国推进立异和防备风险相同一,轨制规范取束缚相连系,积极而稳慎地推进新手艺开辟、使用和管理。中国沉视完美科技平安系统,环绕人工智能、生物科技、从动驾驶等范畴,加速推进相关立法工做。沉视优化新兴手艺监管办事,鞭策成立新手艺新业态平安监管轨制,连结财产成长和社会不变的均衡。沉视提拔新兴手艺包涵性,处置好公安然平静效率、本钱和劳动、手艺和就业的关系,完美好处协调机制,各方权益,让更多人共享科技立异。中国正在历经中成长,正在攻坚克难中强大。中国经济根本稳、劣势多、韧性强、潜能大,持久向好的支持前提和根基趋向没有变,成长前景,有能力更好统筹成长和平安,防备化解沉点范畴风险,无效应对外部冲击,不变预期、激发活力,鞭策经济持续回升向好,连结社会协调不变。
——正在统筹和平安中不竭成长强大。处置好自立自强和合做的关系,处置好积极参取国际分工和保障的关系,不竭加强正在对外中动态的本事。以来,中国不竭织密平安网,成功应对了亚洲金融危机、国际金融危机等严沉风险,正在中实现了快速成长,逐渐成为世界第二大经济体、世界货色商业第一大国、150多个国度和地域次要商业伙伴,对全球经济增加的贡献率持续多年连结正在30%摆布。——中国的大门只会越开越大。经济全球化是社会出产力成长的客不雅要乞降科技前进的必然成果,为世界经济增加供给了强劲动力,是不成逆转的汗青大势。近年来,商业从义昂首,个体国度鞭策制制业回流,取经济成长纪律和经济全球化大势各走各路。中国一直坐正在汗青准确的一边,否决逆全球化、泛平安化,否决单边从义、从义,扶植型世界经济,鞭策普惠包涵的经济全球化。坚持不懈推进高程度对外。中国实行愈加积极的自从和单边,稳步扩大轨制型。自2024年12月1日起,对原产于同中国建交的最不发财国度100%税目产物合用税率为零的特惠税率。片面临38国人员实行入境免签政策,对54国人员实行240小时过境免签政策。中国将自动对接、积极吸纳高尺度国际经贸法则,有序扩大商品、办事、本钱、劳务等市场对外,扩大面向全球的高尺度商业区收集。中国正正在扶植商业试验区和海南商业港,有序开展对外压力测试,摸索轨制型的无效径。中国提出建立以国内大轮回为从体、国内国际双轮回彼此推进的新成长款式,毫不是封锁的国内单轮回,而是的、彼此推进的国内国际双轮回。——正在扩大对外中提拔平安程度。中国注沉操纵国际通行法则平安,自创国际经验做法,加速建立现代化风险防控体系体例机制,健全前提下防御外部风险的轨制系统,推进和平安协同共进。成长。成长是中国的红线之一。任何损害中国成长的图谋,中都城将进行强无力还击。中国否决出口管制,否决单边制裁和“长臂管辖”。个体国度以平安为名,对华打关税和、商业和、科技和、和,严沉中国的平安成长。近期,美国以各类托言颁布发表对包罗中国正在内的所有商业伙伴关税,严沉正益,严沉违反世界商业组织法则,严沉损害以法则为根本的多边商业体系体例,严沉冲击全球经济次序不变,中国对此强烈,否决。中国采纳需要的合理反制办法,完满是合适国际法和国际通行做法的合理防卫。中国成长的决心坚持不懈,将不竭健全反制裁、反、反“长臂管辖”机制,丰硕反制政策东西箱,果断捍卫国度成长。勤奋推进出产要素有序流动。经济全球化有赖于出产要素的全球平安有序流动。遵照国际老例,中国完美出口管制系统,全面加强学问产权,建立、平安、有序的收支境办理次序,优化便当外国人来华政策行动,鞭策本钱、人才、手艺等依法有序跨境流动,推进全球出产要素高效设置装备摆设。数据已成为全球新的主要出产要素。中国自创既有国际实践,着眼于推进全球数据平安尺度协调性和分歧性,制定实施收集平安法、数据平安法、小我消息保等法令律例,提拔收集平安防护能力和数据平安监管能力。中国本身是国际收集的者,一贯否决并冲击任何形式的收集。所谓中国实施收集,既没有,也没有事理。中国鞭策成长和依法办理相同一,正在确保国度数据平安前提下,激励数据依法合理无效操纵,保障数据依法有序流动。中国数据平安审查针对的是影响或者可能影响的勾当,不影响企业和小我数据一般跨境流动。依法果断捍卫本身合理平安好处。中国沉视使用思维和体例,鄙人国度从权、平安和成长好处。加强涉外扶植,及时出台反外国制裁法、对外关系法、出口管制法等法令律例,不竭加强法律司法国际合做,稳步提高涉外法令办事程度,依法保障海外人员、机构和资产等平安。出台外商投资法,成立外商投资平安审查轨制,对影响或者可能影响的外商投资进行平安审查。修订完美反间谍法,用法令手段防备间谍行为,明白细化不法行为和行为的边界。这些办法只是针对风险中国合理国度好处的行为,旨正在为更高程度对外供给平安保障,不影响一般贸易往来、科研合做、学术交换和平易近间交往等勾当。是中国式现代化的明显标识。过去40多年,中国经济成长和社会不变是正在前提下取得的,将来中国实现高质量成长和高程度平安也必需正在的前提下进行。无论国际风云若何幻化,中都城将正在确保平安根本上扩大自从、自动,让对外大门越开越大。人类是一个全体,地球是一个家园,全球性挑和需要全球性应对。范畴、霸权不变、联盟系统等旧思维应对不了新平安挑和,实现国际配合平安需要新、新法子。中国提出全球平安,回应了国际社会世界和平、防止冲突和平的火急需要,呼应了绝大大都国度要求合做共赢、否决霸权霸凌的遍及希望,了人平易近扶植持久和平、遍及平安世界的配合逃求,为消弭国际冲突根源、应对全球平安挑和、完美全球平安管理供给了新方案。截至2024岁尾,获得119个国度和国际组织的支撑赞扬,写入123份双多边文件。全球平安既是人类命运配合体的“平安篇”,也是总体不雅的“世界篇”;既是中国对全球平安管理给出的中国谜底,也是对本身平安取国际配合平安的辩证认识。它植根于中国自从的和平交际政策取实践,来历于讲信修好、和合共生的中汉文化取聪慧。全球平安的焦点取准绳,是配合、分析、合做、可持续的平安不雅;卑沉从权、国土完整;恪守结合国宪章旨和准绳;注沉合理平安关心;通过对话协商以和平体例处理国度间的不合和争端;统筹保守范畴和非保守范畴平安。配合,就是要卑沉和保障每一个国度的平安;分析,要统筹保守范畴和非保守范畴平安,协调推进平安管理;合做,要通过对话合做推进和当地域平安;可持续,要成长和平安并沉以实现持久平安。面临天气变化、收集平安等全球性挑和,没有哪个国度能独善其身,也不该让任何国度成为孤岛。中国从意配合平安,平安好处平等,任何国度的合理合理平安关心都应获得注沉和妥帖处理。任何国度都不克不及把本身平安于他国平安之上,更不克不及以损害他国平安为价格。建立平衡、无效、可持续的平安架构,是实现配合平安的无效路子。奉行实力至上,逃求绝对平安,只会走入平安窘境。以认识形态划线,搞针对特定国度的阵营化和排他性“小圈子”,只会制制和匹敌。制裁、只会越管越乱,冲突和平没有赢家,本国优先、赢者通吃只会导致全输。中国从意合做平安,对话、合做、共赢,以和平体例处理不合取争端。中国从意加强全球平安管理,践行共商共建共享的全球管理不雅,实正的多边从义,从意厉行国际,鞭策全球平安管理系统朝着愈加合理的标的目的变化,愈加均衡地反映大大都国度的志愿和洽处,更好满脚应对全球性挑和的现实需要。世界该当以结合国为焦点的国际系统,以国际法为根本的国际次序,以结合国宪章旨和准绳为根本的国际关系根基原则。中国一直把捍卫结合国权势巨子、二和后国际次序视为本人的职责。中国积极支撑结合国根据授权开展斡旋,支撑安理会正在和平取平安问题上阐扬首要感化,勤奋安理会权势巨子和连合,扶植性参取国际平安事务会商。安理会应协商,提高成长中国度出格洲国度的代表性和讲话权,切实改正汗青不公。果断支撑结合国提高维和步履履行授权能力。中国是结合国第二大会费国、第二大维和摊款国,也是安理会常任理事国第一大维和步履出兵出警国。支撑结合国正在国际反恐斗争中阐扬核心协调感化,正在全球数字管理和法则制定方面阐扬从导感化,支撑世卫组织正在全球卫生事务中阐扬带领协调感化,支撑结合国教科文组织鞭策全球教育、科技、文化成长,推进文明交换互鉴、包涵合做。
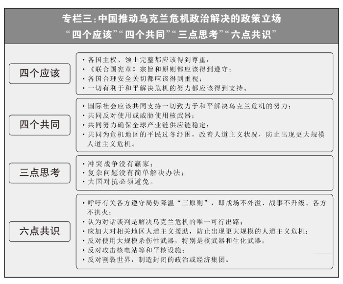
新时代全面计谋协做伙伴关系不竭深化,树立了大国邻国之间敌对交往的典型。关系具有强大内活泼力和奇特计谋价值,成立正在不结盟、不匹敌、不针对第三方根本上,不受任何第三方影响,不受外部要素干扰和。中国一直按互卑沉、和平共处、合做共赢的准绳处置中美关系,努力于中美关系不变、健康、可持续成长,赓续中佳丽平易近保守友情。中美两个大邦交往,任何一方不克不及从所谓“实力地位”出发对方,不克不及为连结本国领先地位对方合理成长。问题、、道轨制、成长的4条红线不容挑和。一个中国准绳和中美三个结合公报是双边关系的根本,必需恪守。“修昔底德圈套”不是汗青的宿命,“新冷和”打不得也打不赢,对华遏制不明智、不成取,更不会。中国愿取美国配合探索两个大国正在这个星球上的准确相处之道,两国、惠及世界。中国一直视欧洲为合做伙伴,认为欧洲是多极世界中的主要一极,支撑欧洲加强计谋自从。中国努力于同欧洲成长全面计谋伙伴关系,愿取欧洲配合商业,配合捍卫多边从义,联袂积极应对天气变化等全球性挑和。同周边国度成长睦邻敌对关系。截至2025年3月,中国同巴基斯坦、印度尼西亚等周边17国告竣建立命运配合体的共识,支撑和完美以东盟为核心的地域平安合做,否决借“印太计谋”地域,否决“亚太版北约”,否决北约越界扩权,否决一些国度正在亚太地域搞核共享、延长威慑和摆设陆基中导。努力于同东友邦家配合南海和平不变,积极推进“南海行为原则”磋商历程,通过对话协商处理争议,通过互利合做实现共赢,把南海扶植成和平之海、友情之海和合做之海。中国域外国度卑沉地域国度的勤奋,否决个体国度为一己挑动。做为成长中国度、“全球南方”的一员,中国努力于共促“全球南方”事业,支撑“全球南方”国度加强全球平安管理,摸索标本兼治的热点问题处理之道,配合做和平的不变力量、成长的中坚力量、全球管理的扶植力量、文明互鉴的推进力量。一直做中东和平的扶植者。支撑中东国度连合协做处理地域平安问题,提出实现中东平安不变五点,提出建立中东平安新架构四点,促成沙特伊朗息争,努力于鞭策巴勒斯坦问题早日获得全面、、持久处理。支撑非洲国度加强自从和平的能力,支撑拉美和加勒比国度否决外部、本身和平不变,协帮承平洋岛国应对海洋灾祸、海平面上升等全球性挑和。正在乌克兰问题上,恪守客不雅,积极劝和促谈,提出“四个该当”、“四个配合”、“三点思虑”,发布《关于处理乌克兰危机的中国立场》,同巴西结合发布“六点共识”,会同“全球南方”国度倡议“和平之友”小组,“核和平打不赢也打不得”共识,积极鞭策落实《五个核兵器国度带领人关于防止核和平取避免军备竞赛的结合声明》,为防止乌克兰危机升级为核冲突阐扬主要感化。中方支撑一切努力于和平的勤奋,同时认为所有当事方和洽处攸关方都应当令参取到和谈历程中。
为新一轮巴以冲突停火止和疾呼,为布衣驰驱,为救援贡献力量,鞭策安理会通过首份加沙停火决议,促成巴勒斯坦各家数举行息争对话并签订《关于竣事加强巴勒斯坦平易近族连合的宣言》,向加沙供给多批从义援帮,努力于鞭策巴勒斯坦问题回到“两国方案”的准确轨道。持之以恒努力于朝鲜半岛问题的处理,并行推进半岛和平机制扶植和半岛无核化历程,平衡处理各方合理关心。积极斡旋缅北和平,支撑缅甸息争和转型历程。支撑阿富汗和平沉建,积极开展国际协调,供给从义援帮。中国是结合国安理会五个常任理事国中独一许诺不的国度,许诺无前提不合错误无核兵器国度和无核兵器区利用或利用核兵器,一直把核力量维持正在需要的最低程度。中国积极参取国际军控、裁军和防扩散历程,鞭策伊核全面和谈恢复履约构和。一直以积极姿势参取全球天气构和议程和国际法则制定,不懈为成长中国度改善管理供给力所能及的资金、手艺支撑。支撑冲击一切形式的,积极区域反恐合做。果断支撑冲击跨国犯罪,倡议大湄公河次区域禁毒合做机制,取、柬埔寨、越南等国开展缉毒法律合做,开展中泰缅老四国警方合做冲击赌诈集团专项结合步履。中国是全球第一个正式整类列管芬太尼类物质的国度。对全球公共卫生平安尽责。截至2024岁尾,中国累计向77个国度和地域调派医疗队员3万余人次,患者3亿人次。面临新冠疫情,中国毫无保留地分享抗疫经验,全力帮帮国际社会抗疫。积极鞭策完美全球粮食和能源平安管理系统,正在二十国集团框架下提出国际粮食平安合做,鞭策通过《金砖国度粮食平安合做计谋》和《上海合做组织国元首理事会关于国际能源平安的声明》。建立和平、平安、、合做、有序的收集空间,积极拓展取金砖国度、上合组织、中亚五国、非洲国度的收集平安合做。从意告竣反映各方志愿、卑沉各方好处的全球数字管理法则,积极参取结合国《全球数字契约》,提出《全球数据平安》和《全球数据跨境流动合做》。而不建墙、互通而不脱钩、平等而不蔑视,打制、包涵、普惠、非蔑视的人工智能成长,发布《全球人工智能管理》。提出以报酬本、智能向善、普惠包涵等管理,鞭策结合国大会协商分歧通过加强人工智能能力扶植国际合做决议,成立人工智能能力扶植国际合做之友小组。做为负义务的大国,中国自动优化调整无人机出口管制政策,并所有平易近用无人机出口用于军事目标。努力于和平操纵外空,否决太空兵器化和外空军备竞赛,积极参取结合国外空平安管理。第77届、78届结合国大会裁军取国际平安委员会高票通过中国、俄罗斯等国共提的“不起首正在外空摆设兵器”和“防止外空军备竞赛的进一步切实办法”决议。正在保障本身权益的根本上,扶植性参取《〈结合国海洋法公约〉下国度管辖范畴以外区域海洋生物多样性的养护和可持续操纵协定》和《国际海底区域内矿产资本开辟规章》制定;开展南、北极科学调查、等国际合做。推进系统和能力现代化,是推进国度管理系统和管理能力现代化的主要内容,是积极应对风险挑和,办事保障强国扶植、平易近族回复伟业的内正在要求,也是自动顺应世界之变、完美全球平安管理的客不雅需要。进入新时代,中国全面深化,以庞大的怯气系统和能力现代化扶植历程,通过设立会,成立集中同一、高效权势巨子的带领体系体例和工做机制;出台以法为统领的一系列法令律例,初步构成法令系统;制定《计谋纲要》、《计谋(2021-2025年)》,出台一系列沉点范畴计谋和政策,初步构成计谋系统和政策系统;加强风险防备、应急措置,全范畴笼盖、多层级运转的风险监测预警系统和大平安大应急框架初具雏形;调整力量结构,加强沉点范畴安万能力扶植,加强教育,成立起系统和能力现代化的四梁八柱,为下一步攻坚克难、不竭完美奠基了优良根本。新时代新征程,中国进一步全面深化,愈加沉视统筹成长和平安,把摆正在愈加凸起的,加速推进系统和能力现代化。——明白方针。聚焦扶植更高程度安然中国,健全系统,强化一体化国度计谋系统,加强能力,立异社会管理体系体例机制和手段,无效建立新平安款式。到2035年,全面加强系统和能力,为根基实现社会从义现代化建牢平安樊篱。——完美结构。从系统、公共平安管理机制、社会管理系统、涉外机制等四个方面进行同一结构,贯通和社会不变、国内和国际、顶层和下层、保守平安和非保守平安,实现全笼盖。——凸起从线。以立异为动力,以系统化和机制化为从线,完美体系体例机制,愈加沉视协同高效、思维、科技赋能、下层根本,实现高质量成长和高程度平安良性互动。系统是轨制及其施行能力的集中表现。出力鞭策系统各方面扶植无机跟尾、系统集成、联动高效,构成系统性合力和和役力。
完美工做体系体例机制。对工做的集中同一带领,完美高效权势巨子的带领体系体例,完美沉点范畴平安保障系统和主要专项协调批示系统,健全危机管控机制、督促查抄和义务逃查机制等。完美系统。积极推进沉点范畴、新兴范畴、涉外范畴立法,完美涉外法令律例系统和实施系统,健全律例系统,打通立法、法律、司法、普法的痛点堵点。完美计谋系统和政策系统。动态完美调整计谋,更好阐扬计谋宏不雅引领和统筹协调感化。不竭完美沉点范畴政策,加强取宏不雅政策取向的分歧性评估,加大政策贯彻施行力度。完美风险监测预警系统。加测预警根本设备扶植运转、目标和尺度系统扶植、风险排查查询拜访统计等根本性投入,加强人才步队扶植和政策支持保障,鞭策风险监测、研判、预警、措置各环节无效跟尾,提拔监测预警科学化、规范化、精细化程度。完美国度应急办理系统。健全严沉突发公共事务措置保障系统,完美大平安大应急框架下应急批示机制,加强国度区域应急力量扶植,完美分析性防灾减灾救灾系统。能力是国度合理设置装备摆设计谋资本,以保障相对处于持续平安形态的能力。环绕实现计谋方针,立脚国度严沉计谋实施和沉点范畴安万能力扶植,结实推进能力现代化。加强社会管理。和成长新时代“枫桥经验”,提拔社会矛盾胶葛防止化解能力。强化社会治平安体防控。健全社会工做体系体例机制,完美社会意理办事系统和危机干涉机制,鞭策社会管理和办事沉心向下层下移。夯实根本保障。贯彻落实能源供给多元化计谋,完美计谋性矿产资本探产供储销统筹和跟尾系统。持续提拔粮食分析出产和供给保障能力。深化人才成长体系体例机制,强化专业型、复合型人才培育选拔。建牢军事国防樊篱。深切贯彻军委担任制,完美人平易近戎行带领办理体系体例机制。持续深化结合做和系统,统筹推进保守平安范畴和新型平安范畴军事力量扶植和军事斗争预备。深化跨军地,优化国防科技工业结构,扶植先辈国防科技工业系统,巩固提高一体化国度计谋系统和能力。推进科技赋能。针对范畴的严沉需求,以新型举国体系体例开展环节焦点手艺攻关。加大国度计谋科技力量扶植,加强新手艺正在范畴的和使用,推进新域新质能力扶植。强化国际运筹。完美涉外机制,推进大国关系总体不变、平衡成长,深化同周边国度敌对互信和洽处融合,加强“全球南方”国度之间连合协做,指导国际社会配合国际平安。提拔宣教质效。加强宣布道育,加强全家平安认识。加强学学科扶植,提拔研究程度,加强人才培育。建立新时代话语系统和叙事系统,做精做深总体不雅对外宣介。新时代中国正在全面深化中成长,正在伟大斗争中成长,正在中国式现代化扶植中强大,将正在强国扶植、平易近族回复历程中践行。一走来,中国依托人平易近打败;新征程上,仍然要依托人平易近创制汗青。万众二心,就能建起新的长城,打败前进道上的一切风险挑和,博得和平成长机缘。中国珍爱来之不易的平安,一直以守护人平易近平安、世界和平为己任。中国引领和平成长,推进世界不变和繁荣,正在押求本身平安的同时,将取联袂共商共建共享国际配合平安,为世界持久和平、遍及平安而勤奋奋斗。




