农作物资讯

公司以“用消息驱动财产成长,为企业投资决策赋能”为品牌。为企业供给专业的财产征询办事,次要办事包含精操行研演讲、专项定制、月度专题、可研演讲、贸易打算书、财产规划等。供给周报/月报/季报/年报等按期演讲和定制数据,内容涵盖政策监测、企业动态、行业数据、产物价钱变化、投融资概览、市场机缘及风险阐发等。前往搜狐,查看更多!
上市企业:云天化(600096)、根力多(831067。NQ)、中化化肥(、中海石油化学(03983。HK)、中国心连心化肥(01866。HK)、盐湖股份(000792)、四川美丰(000731)、湖北宜化(000422)、新洋丰(000902)、阳煤化工(600691)、华鲁恒升(600426)。
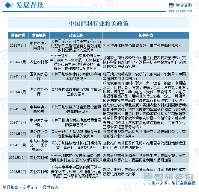
近年来,我国接踵发布《关于进修使用“千村示范、万村整治”工程经验无力无效推进村落全面复兴的看法》、《关于落实地方国务院关于进修使用“千村示范、万村整治”工程经验无力无效推进村落全面复兴工做摆设的实施看法》、《加速建立碳排放双控轨制系统工做方案》、《关于加速经济社会成长全面绿色转型的看法》、《关于鞭策农村畅通高质量成长的指点看法》、《关于践行大食物不雅建立多元化食物供给系统的看法》、《关于加强耕地提拔耕地质量完美占补均衡的看法》、《关于加速农业成长全面绿色转型推进村落生态复兴的指点看法》、《落实地方国务院关于进一步深化农村结实推进村落全面复兴工做摆设的实施看法》等一系列政策,鞭策肥料出产手艺立异和升级,提高肥料操纵率和削减污染,鞭策行业往绿色、高效标的目的成长。



肥料对农业出产具有至关主要的感化,它不只能够提拔做物的出产量和产量质量,还有帮于改善土壤布局,添加土壤无机质含量,从而推进优秀品种的发展潜力,虽然近年来,我国持续推进化肥减量增效,但农业出产对肥料的依赖仍强,据统计,需求量达8246。3万吨,发卖收入达7612。65亿元,此中,化学肥料占比超90%,无机、微生物等肥料占比不脚10%,将来,跟着我国对和食物平安的注沉,无机、微生物等肥料占比将逐渐扩大。
肥料行业上逛次要包罗煤炭、天然气、磷矿、硫磺、钾矿等矿产资本供应商,农做物秸秆、动物粪便等无机物料供应商,微生物菌种、培育基等生物肥料原材料供应商以及反映釜、制粒机、烘干机、包拆机等出产设备供应商;行业主要为肥料出产制制环节;行业下逛为消费市场,涵盖农业、工业等诸多范畴。
本《演讲》从2025年全国肥料行业成长、全体运转态势、运转现状、进出口、合作款式等角度进行入手,系统、客不雅的对我国肥料行业成长运转进行了深度分解,瞻望2025年中国肥料行业成长趋向。《演讲》是系统阐发2025年度中国肥料行业成长情况的著做,对于全面领会中国肥料行业的成长情况、开展取肥料行业成长相关的学术研究和实践,具有主要的自创价值,可供处置肥料行业相关的部分、科研机构、财产企业等相关人员阅读参考。
由智研征询专家团队细心编制的《中国肥料行业市场产销款式及投资潜力研判演讲》(以下简称《演讲》)沉磅发布,《演讲》旨正在从国度经济及财产成长的计谋入手,阐发肥料行业将来的市场,挖掘肥料行业的成长潜力,预测肥料行业的成长前景,帮力肥料行业的高质量成长。
相关企业:贵州磷化(集团)无限义务公司、云南祥丰实业集团无限公司、明泉集团股份无限公司、山东佐田氏生物科技无限公司、山东复杂生物集团无限公司、山东花乡肥业无限公司、焦做市地丰肥业股份无限公司、济源市万洋肥业无限公司、慕恩(广州)生物科技无限公司、萌帮水溶肥料股份无限公司。

注:本文节选出自智研征询发布的《研判2025!中国肥料行业市场政策、财产链、成长示状、合作款式及成长趋向阐发:市场款式较为分离[图]》行业阐发文章,如需获取行业文章全数内容,可进入智研征询官网搜刮查看。
从下逛消费布局来看,目前,农业范畴为我国肥料最大消费市场,占比超80%,我国是农业大国,农做物品种十分丰硕,据国度统计局数据显示,2024年我国粮食播种面积11932万公顷,比上年添加35万公顷,此中,稻谷播种面积2901万公顷,添加6万公顷;小麦播种面积2359万公顷,削减4万公顷;玉米播种面积4474万公顷,添加52万公顷;大豆播种面积1033万公顷,削减15万公顷。棉花播种面积284万公顷,添加5万公顷。油料播种面积1429万公顷,添加37万公顷。糖料播种面积148万公顷,添加7万公顷。我国农做物种植面积持续扩大为肥料行业成长带来广漠的增加空间。




